Home
Product
Company
About Us
Management
Corporate governance
Information Disclosure
Organizational structure
Investor
Ownership Structure
Report
News
Summoning of RUPS
Summoning of RUPSLB
Result Rups
Result Rupslb
Public Expose
CSR
Contact
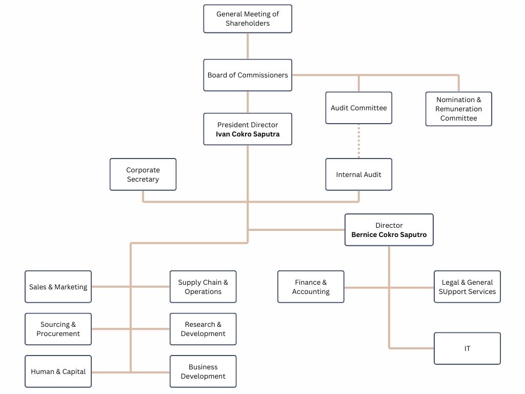
Organizational Structure
PT Gunanusa Eramandiri Tbk
Organizational Structure