Beranda
Produk
Perusahaan
Tentang Kami
Manajemen
Tata Kelola Perusahaan
Keterbukaan Informasi
Struktur Organisasi
Investor
Struktur Kepemilikan
Laporan
Berita
Pemanggilan Rups
Pemanggilan Rupslb
Hasil Rups
Hasil Rupslb
Paparan Publik
CSR
Kontak
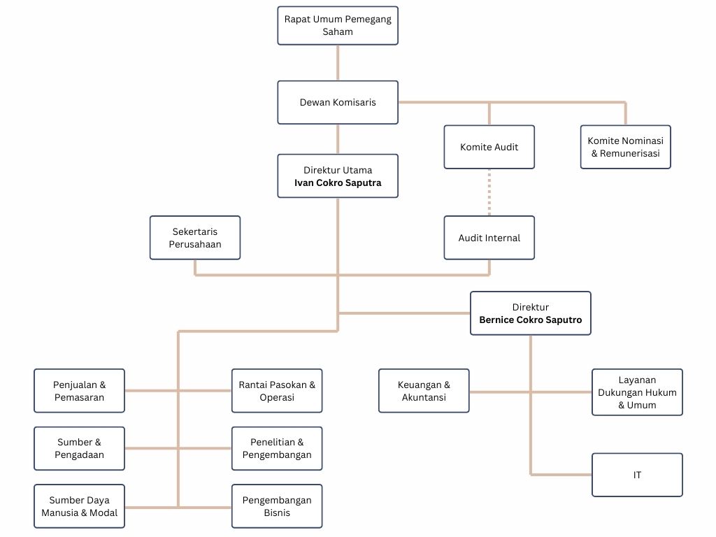
Struktur Organisasi
PT Gunanusa Eramandiri Tbk
Struktur Organisasi